skip to main
|
skip to sidebar
jennyfer
viernes, 7 de noviembre de 2008
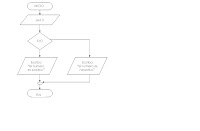
DIAGRAMA DE POSITIVO
2. elabore un diagrama de flujo que permita determinar si un numero es positivo o negativo.
No hay comentarios:
Publicar un comentario
Entrada más reciente
Entrada antigua
Inicio
Suscribirse a:
Enviar comentarios (Atom)
Datos personales
jennyfer murillo
Ver todo mi perfil
Seguidores
Archivo del blog
▼
2008
(20)
▼
noviembre
(20)
EJERCICIOS DE ALGORITMOS
DIAGRAMA CALCULADORA
DIAGRAMA DE LA COMISION
DIAGRAMA CUADRADO
DIAGRAMA DE PRESTAMO
DIAGRAMA DE VOLUMEN
DIAGRAMA DEL MILITAR
DIAGRAMA DE CENTIGRADOS
DIAGRAMA DE CONVERSION
DIAGRAMA DE POSITIVO
diagrama del cine
HISTORIA DE MUHAMMAD BIN MUSA
TIPOS DE DATOS Y ALGUNOS EJERCICIOS
EJERCICIOS
LENGUAJES DE PROGRAMACIÓN
mapa conceptual : clasificación de los ordenadores
mapa conceptual: estructura de un ordenador
mapa conceptual : representacion de la informatica
mapa conceptual : introducción de la informatica
SIGNIFICADO DE ALGORITMOS
No hay comentarios:
Publicar un comentario